主页
信息披露
最新公告
挂牌公告
通知公告
停牌公告
退市公告
活动公告
要闻动态
行业动态
政策法规
交易指南
开户流程
出入金流程
交易流程
交收流程
流程指南
常见问题
产品展示
摘挂牌
协议成交
拍卖
规则制度
交易规则
交收规则
结算规则
风险管理规则
隐私政策
市场服务
业务申请
合作机构
服务中心
意见反馈
关于我们
中心简介
联系我们
宣传视频
网站声明
媒体报道
招聘公告
下载中心
交易系统下载
文章
产品
文章
扫描关注微信公众号
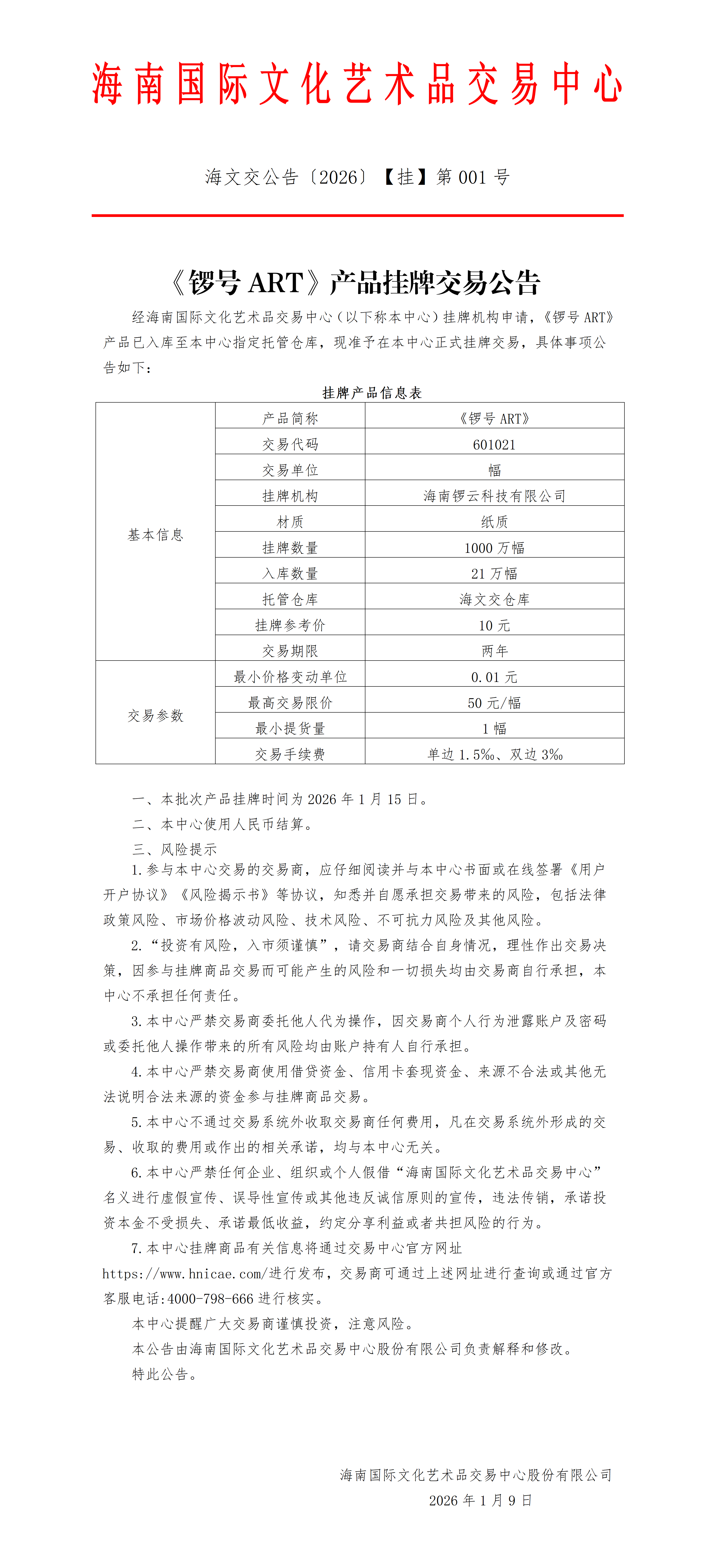
《锣号ART》产品挂牌交易公告【挂】[2026] 第001号
日期:2026-01-09
上一篇
《叁吉金咖》产品停牌公告【风】[2026] 第2号
《叁吉金咖》产品停牌公告【风】[2026] 第1号
下一篇